2023-Nov-03-R11.1a
Using Gapp to Automate Multistage Troubleshooting
Analyzing a network issue usually requires multi-stage troubleshooting procedures to narrow down the device scope, and finally locate the problematic device.
A Gapp connects two or more single Qapps in a logic manner. Data and devices can be transferred and filtered between two Qapps. A downstream Qapp inside a Gapp can be set to run on specified devices based on the alerts of its upstream Qapp.
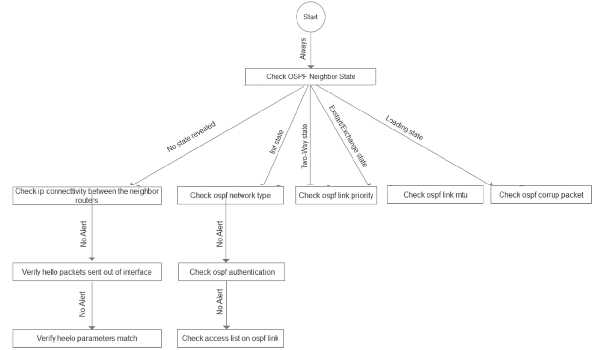
Example: Use a Gapp to troubleshoot OSPF Neighbor State.
This chapter introduces elements of a Gapp and how to Create a Gapp to automate your network task.
See also: